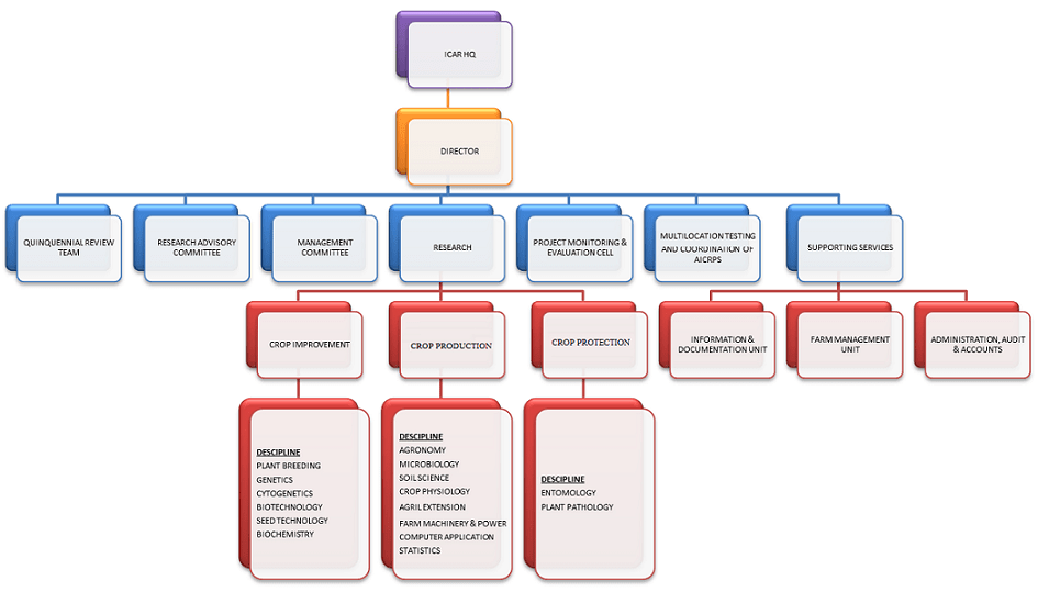
Organization Chart
OrganizationSetup.png